院长邮箱
|
书记邮箱
网站首页
学院概况
学院简介
学院领导
机构设置
学院标识
师资队伍
师资概况
专任教师
>
食品科学与工程
生物工程
制药工程
实验中心
管理团队
>
综合办公室
学科学位办公室
教学工作办公室
学生工作办公室
荣休教师
产业导师
本科生教育
专业介绍
课程建设
实习基地
教学成果
工程专业认证
教育教学评估
学校规章制度
学院教学管理
下载中心
研究生教育
学位点介绍
博士生导师
硕士生导师
兼职导师
管理文件
常用文件下载
优秀毕业生
考博光荣榜
学科建设
学科设置
学科方向
重点学科
学科平台
政策文件
科学研究
科研团队
科研项目
科研成果
科技服务
实验室建设
中心概况
>
简介与组织架构
实验室平台与设备
教学科研资源
>
实验课程体系
科研方向与成果
虚拟仿真实验
共享仪器设备
管理与服务
>
规章制度
预约系统
下载中心
实验室学术沙龙
安全管理
>
安全理念与制度
安全教育与培训
安全动态与警示
安全资源库
互动反馈区
学生工作
学风建设
学生党建
团学风采
资困助学
学生风采
学生用表
党群工作
组织架构
党建动态
学习园地
规章制度
工会之家
党群荣誉
就业招聘
就业招聘
合作交流
学术报告
访学动态
学术会议
交流动态
校友工作
校友风采
毕业留念
校友活动
知名校友
实验室建设
中心概况
简介与组织架构
实验室平台与设备
教学科研资源
实验课程体系
科研方向与成果
虚拟仿真实验
共享仪器设备
管理与服务
规章制度
预约系统
下载中心
实验室学术沙龙
安全管理
安全理念与制度
安全教育与培训
安全动态与警示
安全资源库
互动反馈区
安全理念与制度
当前位置:
>网站首页>
>实验室建设>
>安全管理>
>安全理念与制度>
正文
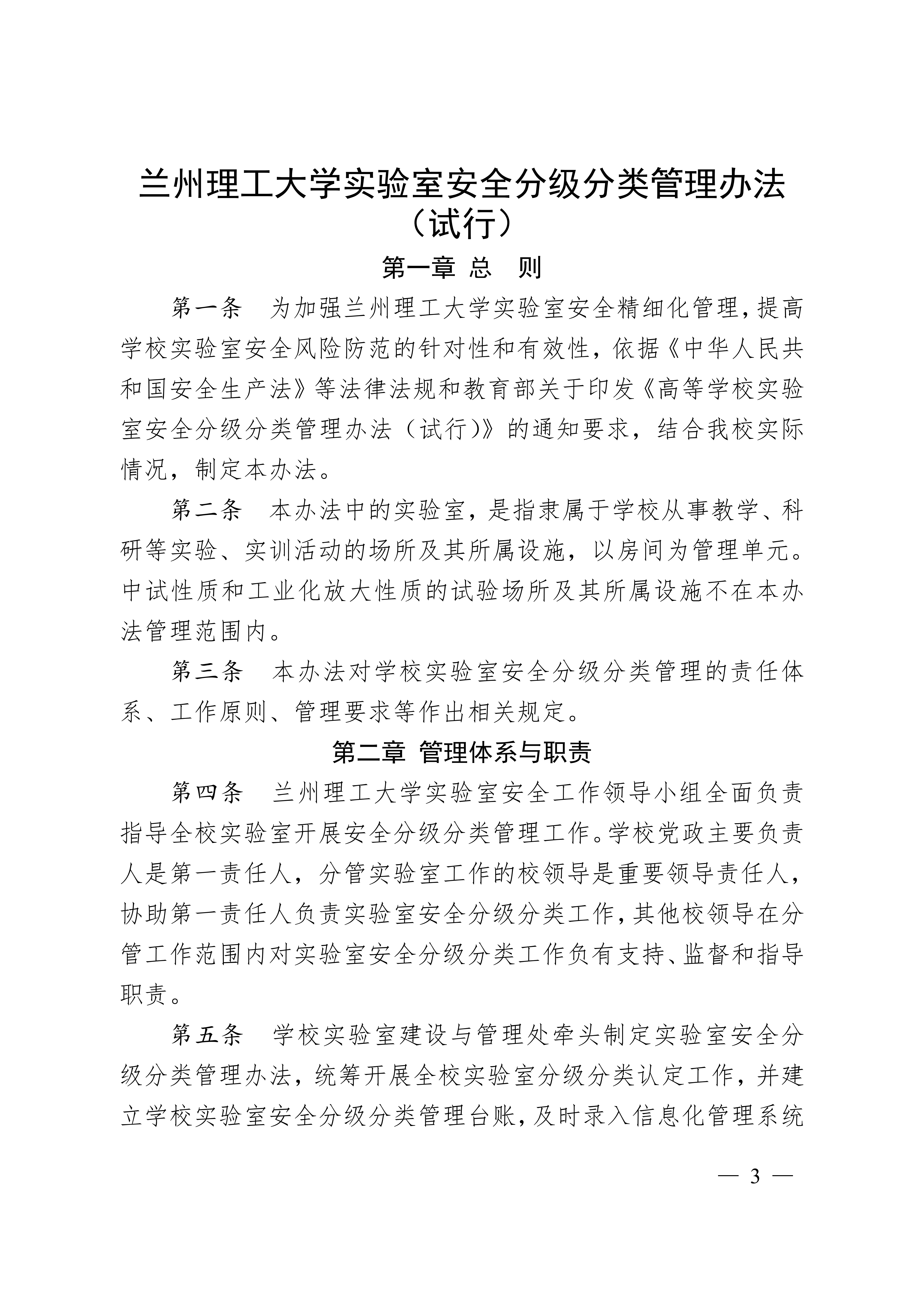
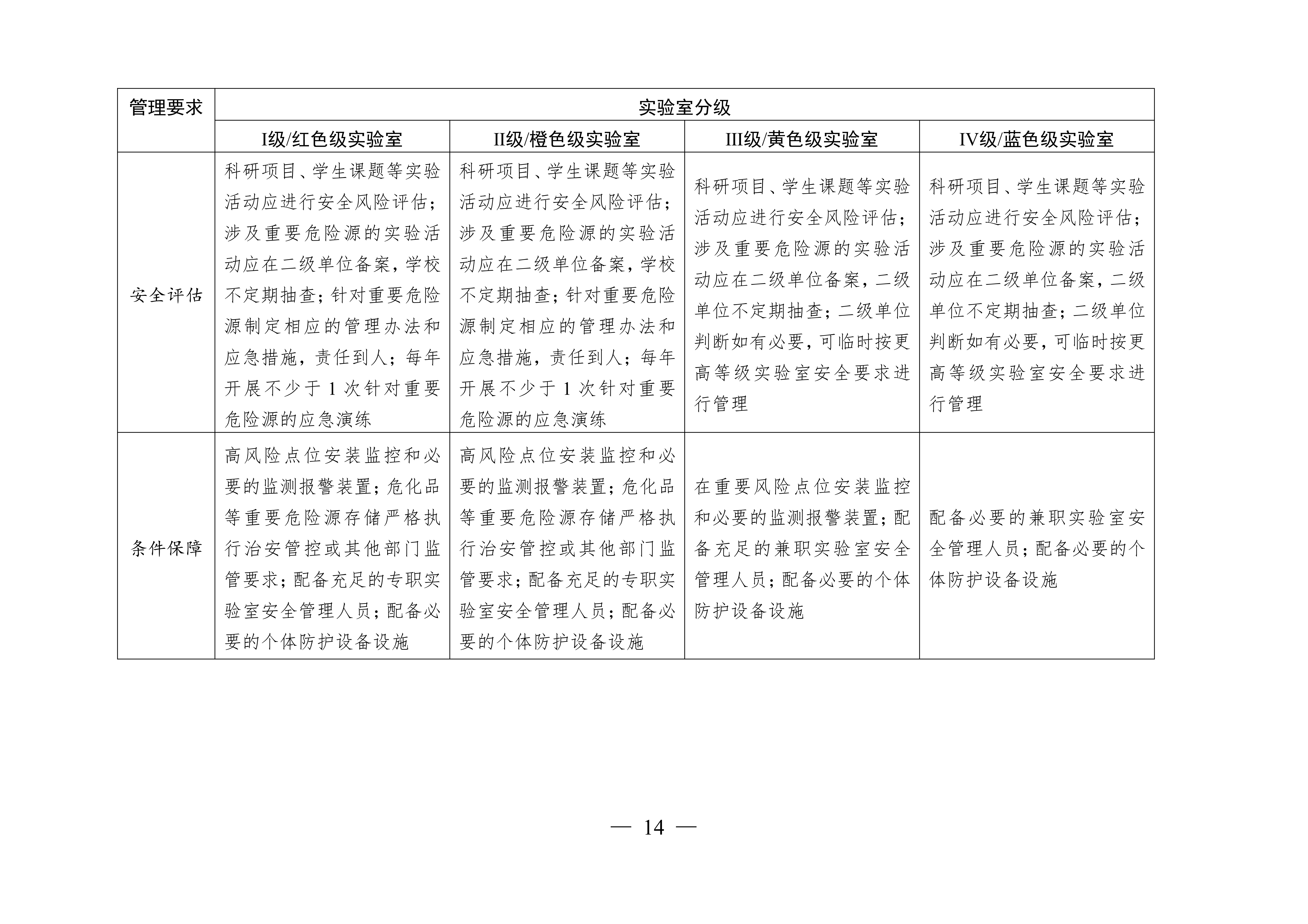
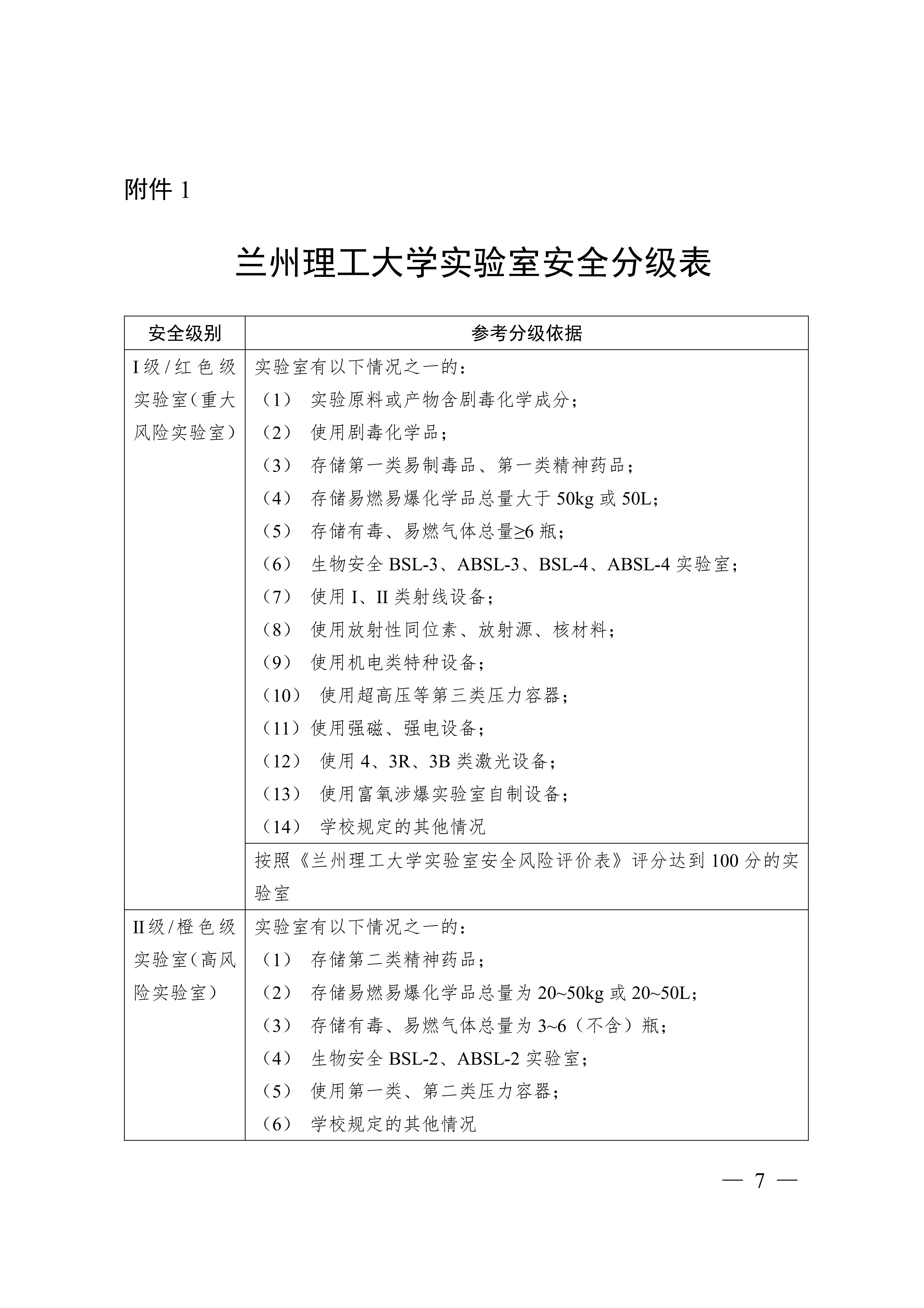
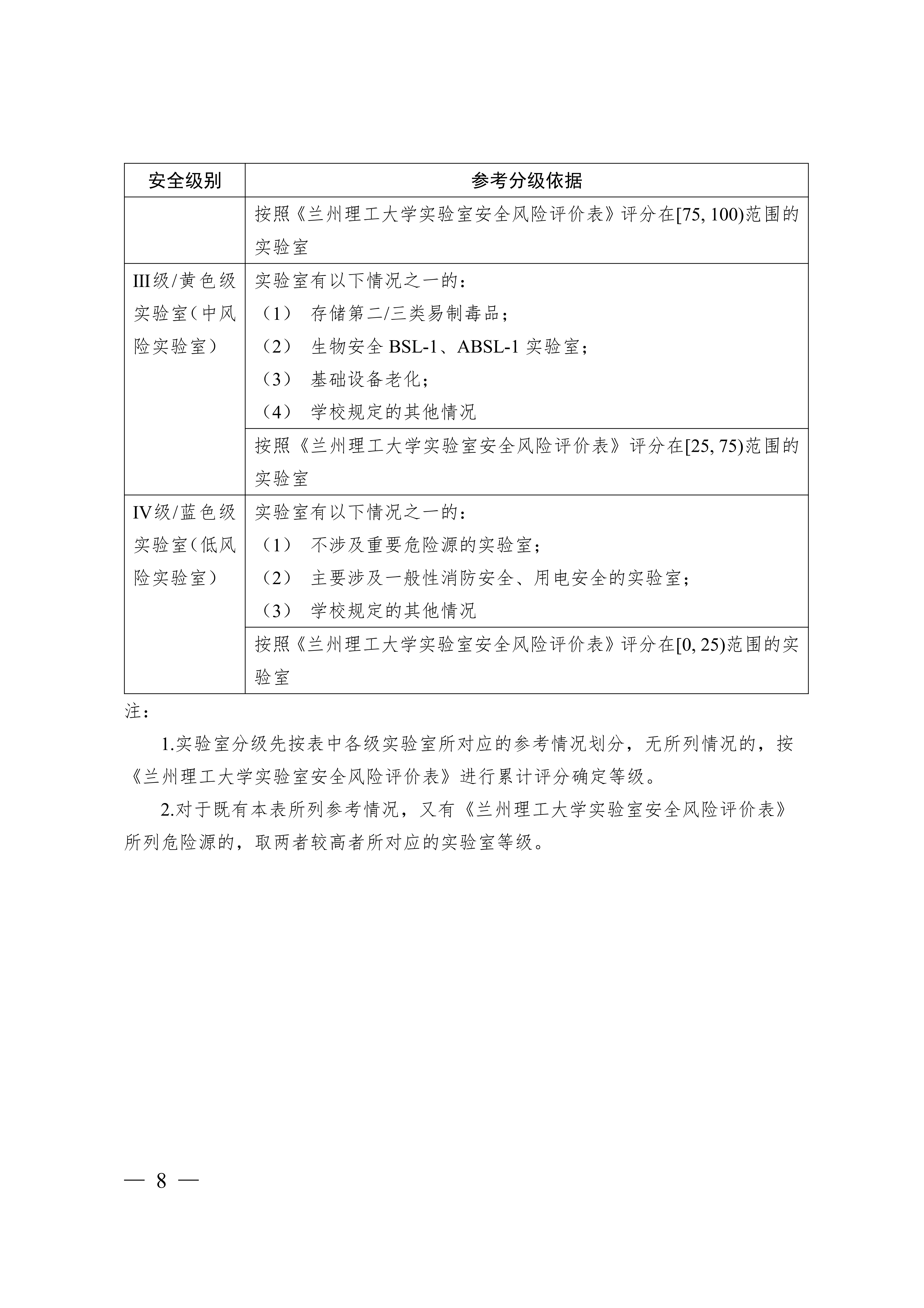
《兰州理工大学实验室安全分级分类管理办法(试行)》
2025-09-11
点击: 次
作者:
来源:
上一篇:307(西)微生物培养与低温保藏间区域划分与...
下一篇:安全核心价值观
友情链接
上海交通大学生命科学技术学院
大连理工大学生物工程学院
华东理工大学生物工程学院
江南大学生物工程学院
天津大学合成生物与生物制造学院
华中农业大学生命科学技术学院
浙江工业大学生物工程学院
南昌大学食品学院
南京工业大学生物与制药工程学院
北京化工大学生命科学与技术学院